Kelvin Chen

Division of Surgical Sciences (DOSS), UVA Department of Surgery

newpfp.jpg
Figure 1. A scientist in the wild.

Hi! I am an undergraduate student and researcher at UVA studying neuroscience and bioethics. I am presently advised by Dr. Jianjie Ma at UVA School of Medicine in the Ma-Cai-Park Laboratory, where my research focuses on NETosis-mediated ischemic stroke. Previously, I worked with Dr. Richard Dortch at Barrow Neurological Institute on computational neuroimaging.

My current research interest(s) mainly lies in elucidating the pathophysiologic mechanisms that underlie nervous system dysfunctions with an emphasis on neuroimmune interactions and the cerebral vasculature to guide the development of targeted therapies for clinical applications, particularly for the treatment of cerebrovascular and degenerative diseases.

Email: ddw4hp [AT] virginia [DOT] edu

Work in progress
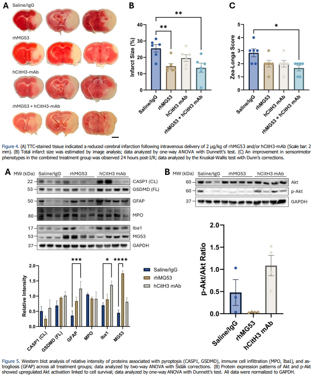
  • Synergistic efficacy of co-targeting MG53 and CitH3 in MCAO models
  • FUS-facilitated delivery of recombinant human MG53 in 5xFAD mice
  • Fall 2026 Neuroscience PhD applications :/

"Every act of communication is a miracle of translation.

At this moment, in this place, the shifting action potentials in my neurons cascade into certain arrangements, patterns, thoughts; they flow down my spine, branch into my arms, my fingers, until muscles twitch and thought is translated into motion; mechanical levers are pressed; electrons are rearranged; marks are made on paper.

At another time, in another place, light strikes the marks, reflects into a pair of high-precision optical instruments sculpted by nature after billions of years of random mutations; upside-down images are formed against two screens made up of millions of light-sensitive cells, which translate light into electrical pulses that go up the optic nerves, cross the chiasm, down the optic tracts, and into the visual cortex, where the pulses are reassembled into letters, punctuation marks, words, sentences, vehicles, tenors, thoughts.

The entire system seems fragile, preposterous, science fictional.

Who can say if the thoughts you have in your mind as you read these words are the same thoughts I had in my mind as I typed them? We are different, you and I, and the qualia of our consciousnesses are as divergent as two stars at the ends of the universe.

And yet, whatever has been lost in translation in the long journey of my thoughts through the maze of civilization to your mind, I think you do understand me, and you think you do understand me. Our minds managed to touch, if but briefly and imperfectly.

Does the thought not make the universe seem just a bit kinder, a bit brighter, a bit warmer and more human?

We live for such miracles."



node.Changelog

Mar 15, 2025

Volunteered and attended a research symposium on Advancing Innovations in Translational Research into Human Applications organized by the Department of Surgery at UVASOM to celebrate the retirement of Hiroshi Takeshima.

Mar 7, 2025

Received funding through the Harrison Undergraduate Research Award for the proposed project Modulation of NETosis-Mediated Neuroinflammation by Co-Targeting MG53 and CitH3 in Focal Cerebral Ischemia for Summer 2025.

Aug 8, 2024

Gave a poster presentation on Spherical Mean Diffusion-Weighted MRI Reveals Peripheral Axonal Pathology Following Trauma at the Barrow Neurological Institute Undergraduate Research Symposium in Phoenix, AZ.

Jul 14, 2024

[My postdoctoral mentor] gave a poster presentation on our work Validation of Multi-Compartmental Diffusion MRI Models for Peripheral Nerve Trauma at the Gordon Research Conference on In Vivo Magnetic Resonance in Andover, NH.

May 27, 2024

Returned to Barrow Neurological Institute to continue previous year's project on clinical biomarker discovery and computational simulation studies.

Mar 8, 2024

The 21st annual workshop on FLIM & FRET Microscopy and Label-Free NAD(P)H/FAD Metabolic Imaging was successfully concluded at the UVA W. M. Keck Center for Cellular Imaging in Charlottesville, VA.

Aug 11, 2023

Gave a poster presentation on Geometry-Informed Multi-Compartmental Diffusion MRI Modeling of Injured Peripheral Nerves at the Barrow Neurological Institute Undergraduate Research Symposium in Phoenix, AZ.

May 29, 2023

Interned at the Neuroimaging Innovation Center at Barrow Neurological Institute, conducting research on the NIH-funded study Diffusion MRI Biomarkers of Peripheral Nerve Trauma.

Aug 23, 2022

Began my undergraduate studies in neuroscience in the College of Arts & Sciences at UVA.


node.Projects

Co-Targeting MG53 and CitH3 Attenuates Cerebral Ischemia-Reperfusion Injury

Chen, K., Lee, K. E., Park, K. H., Ma, J.
Dec 2025

Spherical Mean Diffusion-Weighted MRI Reveals Peripheral Axonal Pathology Following Trauma

Chen, K., Ketsiri, T., Dortch, R. D.
Aug 2024

Geometry-Informed Multi-Compartmental DW-MRI Modeling of Sciatic Nerve Crush

Chen, K., Ketsiri, T., Dortch, R. D.
Aug 2023

node.Random

Outside of work, I am particularly fond of reading manga/watching anime; some of my favorites include Bleach, Monster, and Violet Evergarden. I also read sci-fi and magical realism at times.